首页
教学教研
教育政策
升学规划
战略合作
关于我们
搜索
文章详情
2026西安中考|640分制最全高中录取分数线预测最终版!择校填报直接用
2026-04-15
2026年西安中考迎来"历史性计分制度改革",总分从往年的820分正式下调至640分,考试科目、分值占比、划线规则全面调整,这意味着所有初三考生的目标定位、志愿填报逻辑、升学规划,都要跟着全新计分模式重新测算、重新调整,丝毫不能马虎。
很多家长和考生容易陷入误区:简单将往年820分制的分数线按比例折算,就盲目定目标,殊不知这种做法忽略了招生计划、报考人数、试卷难度等关键影响因素,很可能导致目标过高或过低,最终影响志愿填报成功率。
本文严格依据2025年西安中考官方录取分数线、各高中招生计划、近3年中考报考数据,按照“得分率等比例换算+浮动校正”的科学方法,精准测算出全西安118所高中2026年预估录取分数线,覆盖城六区、长安区、西咸新区及所有远郊区县,梯队清晰、数据权威。同时补充政策解读、择校指南、备考建议和志愿填报技巧,每一部分都有具体参考、可直接落地,是今年中考家庭择校、定目标、填志愿的必备参考手册,帮大家避开误区、精准发力👇
📌 2026西安中考|640分制核心政策(考生必背,避坑关键)
想要精准利用分数线预测、科学规划升学,首先要吃透640分制的核心政策——此次改革不仅是总分下调,科目设置、分值分配、划线规则都有重大调整,每一项都直接影响考生的分数定位和志愿填报,结合官方政策原文,详细解读如下,考生和家长可直接背诵、参考:
✅ 核心政策1:总分与科目分值(全新调整,必记)
【政策原文】2026年西安中考总分调整为640分,取消化学科目计分(化学改为考查科目,合格即可,不计入中考总分),保留7个计分科目,各科目分值明确如下,精准对应备考重点:
语文:120分(与往年分值一致,核心提分点:阅读、作文,占分比达70%);
数学:120分(与往年分值一致,核心提分点:基础计算、中档题型,难题可适度取舍);
英语:120分(与往年分值一致,核心提分点:词汇、语法、听力,需长期积累);
物理:80分(往年分值为80分,无调整,核心提分点:实验操作、公式应用);
道德与法治:80分(往年分值为80分,无调整,核心提分点:知识点记忆、材料分析);
历史:60分(往年分值为60分,无调整,核心提分点:时间线梳理、史料分析);
体育与健康:60分(与往年分值一致,核心提分点:必考项目+选考项目,零失误拿满)。
【参考借鉴】化学改为考查科目后,考生可减少化学复习时间,重点倾斜语文、数学、英语三大主科(总分360分,占比56.25%),同时兼顾物理、道法等科目,避免出现偏科——640分制下,偏科10分,位次可能下滑近百名,影响录取结果。
✅ 核心政策2:划线规则(关键区分,避免择校失误)
【政策原文】2026年西安中考划线实行“分区划线”原则,具体分为两类,直接决定考生可报考的高中范围,家长和考生务必分清:
统一划线区域:城六区(新城区、碑林区、莲湖区、雁塔区、灞桥区、未央区)+ 长安区,实行统一划定普通高中录取分数线、统一志愿填报、统一录取,这7个区域的考生,可互相报考区域内的公办高中(需符合跨区报考条件);
独立划线区域:西咸新区、临潼区、鄠邑区、阎良区、高陵区、蓝田县、周至县,每个区域独立划定普通高中录取分数线,考生主要报考本区域内的高中,跨区域报考需满足特定条件(如户籍、学籍要求)。
【参考借鉴】城六区+长安区的普高线普遍高于远郊区县,比如2025年城六区普高线587分,而蓝田县普高线仅460分(820分制),2026年640分制下,这种区域差异依然存在。临界生(接近普高线的考生)可合理利用区域差异,规划跨区报考,提高录取概率。
✅ 核心政策3:考试时间与分数线测算说明(数据权威,放心参考)
考试时间:2026年西安中考统一安排在6月20日—22日,与往年时间基本一致,考生可按往年备考节奏,合理规划复习进度,无需调整时间安排;
分数线测算依据(核心参考,避免误解):本文预测分数线的核心公式为「2026预测分=2025年官方录取分÷820×640」,同时结合以下3点进行浮动校正,确保数据精准:
招生计划:若某高中2026年招生计划增加,预测分数线可能下调2–3分;若招生计划减少,预测分数线可能上调2–3分;
报考人数:2026年西安初三考生人数预计略有增加,整体分数线可能小幅上浮,浮动范围控制在±3分;
试卷难度:若2026年中考试卷难度高于2025年,分数线可能下调;若难度降低,分数线可能上调,均不超过±3分。
【重要提醒】本文预测分数线仅作为2026年中考择校、定目标的参考,最终录取分数线以西安市教育局、各区县教育局官方发布为准,考生和家长可结合自身模考成绩,灵活调整目标。
🏙️ 城六区+长安区|统一划线·分数线预测(分梯队解读,精准定位)
城六区+长安区是西安中考竞争最激烈的区域,汇聚了全市顶尖高中和优质省示范高中,考生人数多、竞争压力大。以下按“梯队划分”,详细解读每所高中的预测分数线、学校特点、适合考生,帮大家精准匹配目标,避免盲目择校。
🏆 第一梯队|顶尖名校(590–615分)—— 学霸冲刺目标
该梯队为西安高中“第一梯队”,均为全省顶尖名校,师资力量、教学质量、本科升学率均处于全市领先水平,录取位次稳居全市前3%,适合模考成绩稳定在600分左右、冲刺顶尖本科的学霸考生。
【参考借鉴】该梯队高中录取竞争异常激烈,考生需确保基础题零失误、中档题拿满分,难题尽量争分,同时关注定向生政策(定向生分数较统招低15–30分),符合条件的考生可借助定向生政策,降低录取难度。
🎖️ 第二梯队|优质省示范高中(570–595分)—— 中上等考生核心目标
该梯队均为省级示范高中,教学质量过硬、本科率稳定(90%以上),部分学校的特色学科可媲美第一梯队,录取位次处于全市3%–10%,适合模考成绩570–595分、目标冲击一本院校的中上等考生。
【参考借鉴】该梯队高中是中上等考生的“稳妥冲刺目标”,考生需确保基础题零失误、中档题少丢分,难题适度突破,同时合理利用志愿梯度,避免扎堆报考热门学校(如铁一中滨河、西安中学),可搭配1–2所竞争压力较小的同类学校作为保底。
📚 第三梯队|区域重点高中(540–570分)—— 中等偏上考生稳妥选择
该梯队为各区域头部公办高中,教学质量有保障,本科率70%–90%,录取位次处于全市10%–20%,适合模考成绩540–570分、目标冲击本科院校的中等偏上考生,性价比高、录取稳定性强。
【参考借鉴】该梯队高中是中等偏上考生的“核心稳妥选择”,考生需重点抓基础题和中档题,确保少丢分,难题可适当放弃,优先保证总分达标。同时,可优先选择本区域内的重点高中,录取概率更高,且方便上下学。
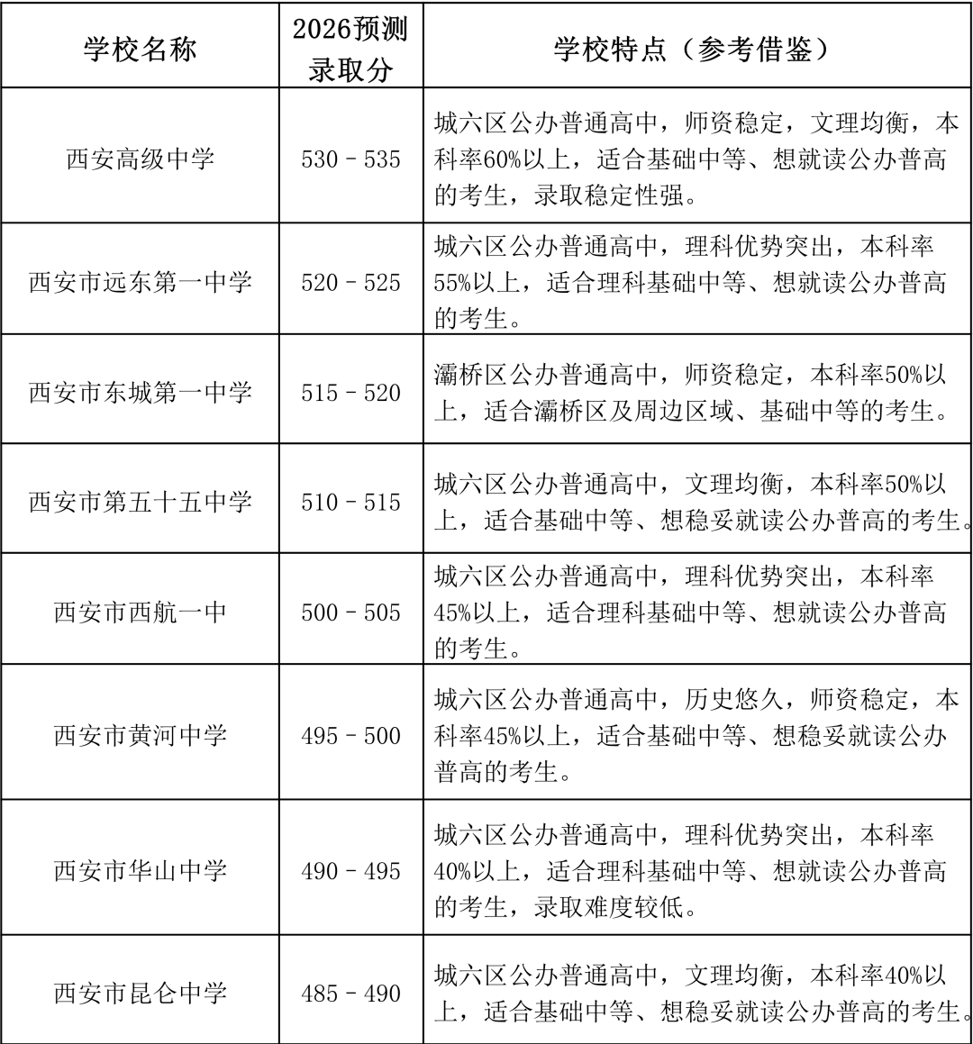
🎯 第四梯队|公办普通高中(460–540分)—— 稳妥普高路线
该梯队为公办普通高中,录取分数线接近普高线,录取位次处于全市20%–40%,本科率40%–70%,适合模考成绩460–540分、目标是“稳妥就读公办普高”、后续通过高考冲击本科的考生,重点是确保顺利录取,避免滑档。
【参考借鉴】该梯队高中是“稳妥普高路线”的核心选择,考生的核心目标是“过线录取”,备考重点放在基础题上,确保基础题零失误,中档题尽量多拿分,难题可放弃,避免因追求难题丢分,导致总分不够普高线。同时,志愿填报时可优先选择本区域内的学校,提高录取概率。
📊 城六区+长安区|关键分数线参考(择校核心,必存)
除了各高中的预测分数线,以下3类关键分数线,直接决定考生的升学方向,家长和考生务必重点关注,结合自身成绩精准定位,避免择校失误,每一条都有具体的升学建议,可直接借鉴:
🗺️ 西咸新区+远郊区县|分数线预测(分区域解读,精准择校)
西咸新区及远郊区县实行独立划线,普高线普遍低于城六区+长安区,竞争压力相对较小,适合本区域考生就读,也适合城六区临界生跨区报考(需符合跨区报考条件)。以下分区域详细解读各高中预测分数线、区域普高线及择校建议,可直接参考:
✅ 西咸新区(独立划线,普高录取难度适中)
✅ 临潼区(独立划线,普高线适中)
✅ 鄠邑区(独立划线,普高线适中)
✅ 阎良区(独立划线,普高线偏高)
✅ 高陵区(独立划线,普高线适中)
✅ 蓝田县(独立划线,普高线偏低)
✅ 周至县(独立划线,普高线适中)
【参考借鉴】远郊区县考生,优先选择本区域内的龙头高中(如临潼中学、鄠邑一中),教学质量更有保障;城六区临界生(460–480分),可关注远郊区县的优质高中,符合跨区报考条件的情况下,录取概率更高,且竞争压力更小。
⚠️ 2026中考备考+志愿填报|关键提醒(避坑指南,直接落地)
结合2026年640分制改革特点、近3年西安中考志愿填报失误案例,整理出5条关键提醒,涵盖备考、志愿填报、择校等核心环节,帮考生和家长避开误区、精准发力,每一条都有具体的参考借鉴方法:
1.640分制分分必争,基础题是提分核心
640分制较820分制,总分压缩了180分,分值密度大幅提升,1分之差可拉开近百名位次,甚至影响能否录取到目标高中。备考核心原则的是:基础题零失误、中档题拿满分,难题尽量争分,不盲目追求难题,避免因小失大。
【参考借鉴】:每天安排1–2小时巩固基础知识点(如语文古诗文、英语词汇、数学公式、道法历史知识点),确保基础题正确率达到98%以上;中档题重点突破,总结同类题型解题方法,确保少丢分;难题可适度取舍,优先保证基础题和中档题的正确率,避免因追求难题丢分,导致总分不够目标线。
2.定向生政策务必用好,降低录取难度
定向生是重点高中面向薄弱初中、农村初中分配的专项录取名额,录取分数线较统招线低15–30分,是考生“低分进名校”的重要途径,符合条件的考生务必提前确认资格、规划志愿顺序,不要浪费定向生名额。
【参考借鉴】:1.确认定向生资格:定向生需满足“在本校连续就读3年、户籍符合对应要求”,考生和家长可提前咨询学校班主任,确认是否符合资格;2.合理填报定向志愿:定向志愿需填报在“统招志愿”之前,结合自身模考成绩,选择录取分数线略高于自身成绩的重点高中,利用定向生政策,降低录取难度;3.不要盲目填报定向志愿:定向生录取有位次限制,若自身成绩与目标高中定向生录取位次差距过大,不要盲目填报,避免浪费志愿名额。
3.临界生精准保底策略,避免滑档
450–470分段的普高临界生,是志愿填报的“高危群体”,稍有不慎就可能滑档,落入中职院校。核心策略是:优先填报综合高中班,确保正规普高学籍,同时搭配1–2所录取分数线较低的公办普通高中作为保底,提高录取概率。
【参考借鉴】:1.第一保底志愿:填报综合高中班(控制线450–460分),录取后可获得正规普高学籍,后续可正常参加高考,适合临界生稳妥保底;2.第二保底志愿:填报本区域内录取分数线较低的公办普通高中(如城六区的昆仑中学、远郊区县的雨金中学),进一步降低滑档风险;3.避免“冲太高、保太低”:冲刺志愿不要超出自身成绩20分以上,保底志愿不要低于自身成绩10分以下,确保志愿梯度合理。
4.区域差异合理规划择校,提高录取概率
城六区+长安区普高线高、竞争激烈,而远郊区县普高线低、竞争压力小,考生可合理利用区域差异,规划跨区报考,提高录取概率,尤其是普高临界生,跨区报考是“稳妥就读普高”的重要途径。
【参考借鉴】:1.城六区临界生(460–480分):可关注西咸新区、临潼区、蓝田县的优质高中,符合跨区报考条件的情况下,录取概率更高;2.远郊区县考生:优先选择本区域内的龙头高中,教学质量更有保障,同时可关注城六区的薄弱公办高中,若符合跨区报考条件,可作为冲刺志愿;3.跨区报考注意事项:提前确认跨区报考条件(如户籍、学籍要求),避免因不符合条件,导致志愿无效。
5.体育60分坚决拿满,是最稳妥的提分点
体育与健康分值为60分,与语文、数学、英语分值占比一致,且考试难度低、易拿分,是所有考生最稳妥的提分点,务必坚持训练,避免无谓丢分——体育丢1分,可能需要文化课多考1分才能弥补,而文化课提分难度远高于体育。
【参考借鉴】:1.明确体育考试项目:2026年西安中考体育考试仍为“必考项目+选考项目”,必考项目为长跑(男生1000米、女生800米),选考项目可选择跳绳、立定跳远、实心球等易拿分项目;2.制定训练计划:每天安排30分钟体育训练,重点练习必考项目和选考项目,确保动作规范、成绩达标;3.注意训练安全:避免高强度训练导致受伤,合理安排训练节奏,兼顾文化课复习,做到“体育、文化课两不误”。
转自网络,如有侵权,联系删除
陕西万文中考书籍推荐
购书咨询
声明:此篇为万文考试研究院原创文章,转载请标明出处链接:
https://yb31322659.m.jzfkw.net/nd.jsp?id=24
分享
发表评论
登录评论
匿名评论
提交
提交